Secure Boot in NVIDIA Jetson platforms
Secure Boot
Secure Boot on an NVIDIA Jetson system is activated to block the execution of code coming from untrusted sources. To achieve it, NVIDIA Jetson SoCs use public key cryptography and the Root of Trust. The private key is used to sign the codes that will be executed when the board is initially booting, and the public key will be stored in devices called fuses inside the board. To begin the booting process on an NVIDIA Jetson board, first, a BootROM code is executed, which is the first element of the Root of Trust for these systems. It loads and authenticates the first codes that are going to be executed in the booting process. It authenticates them by generating a public key hash from the private key digital signature embedded in each code, and compares it to the public key hash stored in the devices called fuses. If the keys match, the code comes from a trusted source and can be executed, otherwise it is not and the booting process is halted.
So then, to activate a secure boot on an NVIDIA Jetson SoC, it is necessary to generate a PKC (Public Key Cryptography) key pair, store the public key hash on the fuses and sign the boot codes with the corresponding private key. This guide goes step by step on how to do it according to NVIDIA's recommendations.
As a relevant note, a fuse device can only be written once to, so it is important to do it right.
- This guide was tested using a Jetson Orin Nano Developer Kit. According to NVIDIA documentation, it applies for Orin Nano, Orin NX and AGX Orin models.
- This guide was tested using Ubuntu 20.04 LTS on the host (a laptop used to flash the NVIDIA Jetson Orin board).
Factory Secure Key and Expansion Key Provisioning
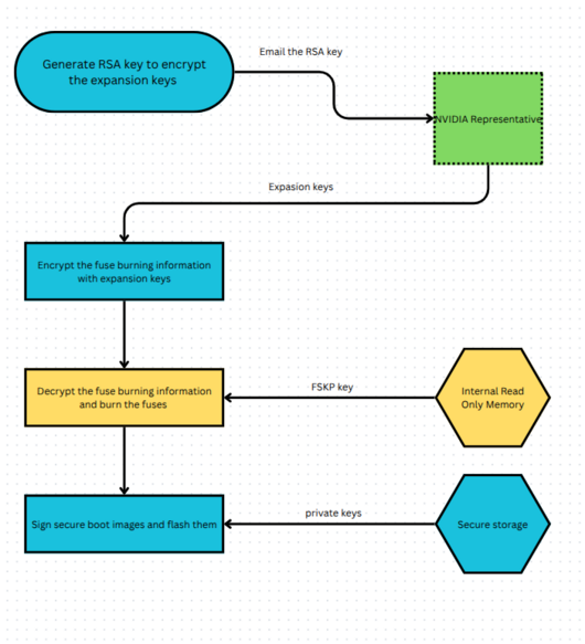
Factory Secure Key and Expansion Key Provisioning (FSKP) is the technique that we are going to use to store the public key hash in the fuses on the NVIDIA Jetson board. Storing or writing to the fuses is also referred to as "burning" them. Before, instead of FSKP, a script named odmfuse was used to do this process. It was a similar procedure but less secure. Now, the additional security measure that FSKP brings is that it encrypts the data passed to the SoC for fuse burning. This adds a layer of protection to the process. The fuse data is encrypted, sent to the SoC, and decrypted inside. It will be encrypted with expansion keys provided by an NVIDIA representative, and decrypted with a key already on the IROM (internal Read Only Memory) on the SoC. Below is a diagram of this process.

To begin the process, first generate an RSA key pair and a certificate from it. This is done to send the certificate to the NVIDIA representative and get the expansion keys encrypted. The expansion keys are going to be used to encrypt the data that is passed to the board that contains the information of the fuses to be burned.
The NVIDIA recommendation is to use RSA 4096 bits. Generate 4096 bits RSA public and private keys:
openssl genrsa -aes-256-cbc -out oem_rsa_priv.pem 4096
- aes-256-cbc: 256 bit keys to encrypt RSA key with AES (Advanced Encryption Standard).
- out oem_rsa_priv.pem 4096: Specifies the output file name and the size of the RSA key.
This command is going to ask for a passphrase to encrypt the key. Keep it in mind for the next steps. You can also just press enter and pass an empty passphrase. The output looks like the following:
Generating RSA private key, 4096 bit long modulus (2 primes) ....................++++ ........++++ e is 65537 (0x010001) Enter pass phrase for oem_rsa_priv.pem: Verifying - Enter pass phrase for oem_rsa_priv.pem:
This passphrase is like a password for the key. This helps to protect the private key if someone gets access to the file that holds it. It encrypts it so that knowing this passphrase is the only way to read it.
Generate RSA x509 based Certification:
openssl req -new -x509 -outform PEM -key oem_rsa_priv.pem -out oem_publickey.cer -days 365
- new: Indicates that a new certificate should be generated.
- x509: Specifies that a self-signed certificate should be generated, rather than a CSR (Certificate Sign Request). A self-signed certificate is one that is signed by its own private key. This is up to each organization's policy.
- outform PEM: Specifies the output format of the certificate as PEM (Privacy Enhanced Mail), which is a common format for storing certificates.
- key oem_rsa_priv.pem: Specifies the private key file to use for signing the certificate.
- out oem_publickey.cer: Specifies the output file's name for the generated certificate. The certificate will be saved to a file named oem_publickey.cer. Although the extension is ".cer" which is common, the -outform PEM option means the file will contain PEM encoded data.
- days 365: Specifies the validity period of the certificate in days. This value should be set accordingly to the security policies of the OEM (Original Equipment Manufacturer or the organization creating the final product). It is also worth noting that this key is only used to encrypt and decrypt the FSKP keys. After this, it won't be used anymore, so a relatively low time for the certificate should work, but it is up to every OEM's necessities.
- NVIDIA recommends these configurations in its documentation. A self-signed certificate and the PEM format work for this case because the OEM is the one creating the private key, and the PEM format is suitable for sending via email. But follow the specific certificate policies of your organization.
The output will ask you for the passphrase to read the private key and generate the certificate. It is also going to ask for information about your organization to add on the certificate:
Enter pass phrase for oem_rsa_priv.pem: You are about to be asked to enter information that will be incorporated into your certificate request. What you are about to enter is what is called a Distinguished Name or a DN. There are quite a few fields, but you can leave some blank For some fields, there will be a default value, If you enter '.', the field will be left blank. ----- Country Name (2 letter code) [AU]:CR State or Province Name (full name) [Some-State]:San Jose Locality Name (eg, city) []:San Jose Organization Name (eg, company) [Internet Widgits Pty Ltd]:RidgeRun Organizational Unit Name (eg, section) []:RidgeRun Common Name (e.g. server FQDN or YOUR name) []:RidgeRun Email Address []:ridgerun_inquiries@ridgerun.com
Email this CER file to the NVIDIA key custodian (NVIDIA representative) to get the expansion keys back and some other files to complete the process. The files needed will come in a zip file called Results.zip. There are two expansion keys: the AK expansion key (FSKP_AK) and the EK expansion key (FSKP_EK). Below are the contents of the Results.zip file, with a basic explanation for each.
- fskp_ak.bin.rsa_wrap: The FSKP_AK wrapped with the RSA public key (binary). This file will be decrypted to obtain the AK key as binary data.
- fskp_ak.bin.rsa_wrap.info: metadata, Label, and String/Context used in KDF (Key Derivation Function), and KCV (Key Check Value) of FSKP_AK.
- fskp_ek.bin.rsa_wrap: FSKP_EK wrapped with RSA public key (binary). This file will be decrypted to obtain the EK key as binary data.
- fskp_ek.bin.rsa_wrap.info: metadata, Label, and String/Context used in KDF (Key Derivation Function), and the KCV (Key Check Value) of FSKP_EK.
- fskp_conf.txt: includes the AK and EK strings to encrypt the fuse data.
As a reference for some concepts previously mentioned:
- KDF or Key Derivation Function: This function generates the expansion keys from a root key. In this case, the root key is a shared platform key called the FSKP key, and this key is available on the OEM’s hardware security module (HSM) server for encryption and in the chip’s internal ROM (IROM) for decryption. The NVIDIA representative has access to this key, which is referenced in the SoC with a key index and stored in the IROM. For this guide, key index 63 is going to be use, but this is a debug key as stated by NVIDIA. It works the same as the key with index 62, which is the key mostly used for burning fuses for production.
- KCV or Key Check Value: A Key Check Value is a short cryptographic checksum of a cryptographic key. It's used to verify the integrity of a key, ensuring that it hasn't been altered or corrupted.
You should also receive an FSKP tool package containing the instruments needed for the fuse burning process.
Prepare the necessary directories
To begin the encryption of the fuse data, we need to set up the necessary directories. First, install the NVIDIA board support package by downloading the Driver Package (BSP) and Sample Root Filesystem from the drivers section on the following link. Extract the downloaded files with the following commands inside a work directory (nvidia-jetson in our case):
mkdir nvidia-jetson tar xf Jetson_Linux_R36.4.0_aarch64.tbz2 -C nvidia-jetson/ sudo tar xpf Tegra_Linux_Sample-Root-Filesystem_R36.4.0_aarch64.tbz2 -C \ nvidia-jetson/Linux_for_Tegra/rootfs
Run the following scripts inside the Linux for tegra directory:
cd nvidia-jetson/Linux_for_Tegra sudo ./tools/l4t_flash_prerequisites.sh sudo ./apply_binaries.sh
Output should look like the following:
. . . L4T BSP package installation completed! Disabling NetworkManager-wait-online.service Disable the ondemand service by changing the runlevels to 'K' Success!
(Optional) Create a Default User.
sudo ./tools/l4t_create_default_user.sh -u <user_name> -p <password>
With NVIDIA's board support package installed, untar the FSKP tool package inside the Linux for Tegra directory. Assuming the FSKP tool package tar file was downloaded to the nvidia-jetson directory, use the following command inside the Linux_for_Tegra directory:
tar xvjf ../fskp_partner_t234_R36.4.0_aarch64.tbz2
The resulting directory is named l4t. Unzip the Results.zip file inside l4t/tools/flashtools/fuseburn/Results directory. Assuming you downloaded the Results.zip file inside the nvidia-jetson directory:
cp ../Results.zip l4t/tools/flashtools/fuseburn/Results cd l4t/tools/flashtools/fuseburn/Results unzip Results.zip
Decrypt AK and EK expansion keys binary data:
openssl rsautl -decrypt -inkey oem_rsa_priv.pem -in fskp_ak.bin.rsa_wrap > fskp_ak.bin openssl rsautl -decrypt -inkey oem_rsa_priv.pem -in fskp_ek.bin.rsa_wrap > fskp_ek.bin
Move these files from the Results directory to the fuseburn directory (one level above):
mv fskp_ak.bin .. mv fskp_ek.bin .. mv fskp_conf.txt ..
Prepare and encrypt the fuse data
The encrypted fuse binary data is called a fuse blob. This file is going to be decrypted in the SoC with the IROM stored key. Before going over how to prepare it, make sure the board specifications and configuration files have the right information about the board. The main variables to take into account are:
- BOARDID
- CHIP_SKU
- BOARDSKU
- RAMCODE_ID
- FAB
You can get the information on these variables by running the following command. This is for an NVIDIA Jetson Orin Nano with an SD Card. Remember to keep the board connected in recovery mode and with a USB-C to USB cable:
sudo ./flash.sh --read-info jetson-orin-nano-devkit internal
Almost at the end of the output, there should be a similar text to the following with the values we are looking for.
Board ID(3767) version(300) sku(0005) revision(K.2) Preset RAMCODE is 2 Chip SKU(00:00:00:D5) ramcode(2) fuselevel(fuselevel_production) board_FAB(300) ECID is 0x80012344705DE5196C000000100102C0
Take the values from the previous output and write them in the specification file inside the l4t/ tools/flashtools/fuseburn. In our case, it is named orinnano-board-spec.txt. With the output obtained for the board we are using, the file modified should look like below:
Linux_for_Tegra/l4t/tools/flashtools/fuseburn$ cat orinnano-board-spec.txt BOARDID=3767 BOARDSKU=0004 FAB=000 CHIP_SKU=00:00:00:D6 FUSELEVEL=fuselevel_production RAMCODE_ID=4
The most common values for Orin boards are in the following table:
| Board | Orin AGX | Orin NX | Orin Nano |
|---|---|---|---|
| BOARDID | 3701 | 3767 | 3767 |
| CHIP_SKU | 00:00:00:D0 | 00:00:00:D3 | 00:00:00:D6 |
| BOARD_SKU | 0004 | 0000 | 0004 |
| RAMCODE_ID | 0 | 0 | 4 |
| FAB | 000 | 000 | 000 |
There should also be information about the current state of the fuses, similar to the following:
PublicKeyHash: 00000000000000000000000000000000000000000000000000000000000000000000000000000000000000000000000000000000000000000000000000000000 PkcPubkeyHash1: 00000000000000000000000000000000000000000000000000000000000000000000000000000000000000000000000000000000000000000000000000000000 PkcPubkeyHash2: 00000000000000000000000000000000000000000000000000000000000000000000000000000000000000000000000000000000000000000000000000000000 BootSecurityInfo: 00000000 ArmJtagDisable: 00000000 SecurityMode: 00000000 SwReserved: 00000000 DebugAuthentication: 00000000 OdmInfo: 00000000 OdmId: 0000000000000000 OdmLock: 00000000 ReservedOdm0: 00000000 ReservedOdm1: 00000000 ReservedOdm2: 00000000 ReservedOdm3: 00000000 ReservedOdm4: 00000000 ReservedOdm5: 00000000 ReservedOdm6: 00000000 ReservedOdm7: 00000000 Sku: 000000d5 Uid: c00201100000006c19e55d7004000000 OptEmcDisable: 0000000c
Which, as we can see, has zeros in all of them because we have not written to them. Once a 1 has been written to one of the bits of the fuses, it cannot be reversed. The next step to activate secure boot is to generate the keys that will be stored in the fuses. For this example, we are going to just use the PublicKeyHash fuse and SecureBootKey fuse. The Public key is used for boot code authentication, and the secure boot key is used for boot code encryption and decryption. That means two protection layers. The boot codes are going be verified to check whether they are correctly signed or not and also encrypted so that is harder to get information from them.
Starting with the Public key used for authenticating the boot codes, it can be generated as an RSA 3K key, ECDSA P-256 or ECDSA P-521 key. For reference, these are two algorithms for generating a PKC pair, and the numbers are just the size of the keys. In terms of security, RSA 3K and ECDSA P-256 provide a similar level of security, but ECDSA is more efficient because it needs less storage. ECDSA P-521 provides a higher security level than the previous algorithms explained, and is smaller than RSA 3K. RSA 3K is a more known/applied/compatible algorithm. An RSA 3K key will be used for this guide. Create a keys folder inside the Linux for Tegra directory:
mkdir keys cd keys openssl genrsa -out rsa_priv.pem 3072
the output should look like the following:
Generating RSA private key, 3072-bit long modulus (2 primes) .................................................................++++ ...................................................................++++ e is 65537 (0x010001)
A file named rsa_priv.pem should be in the directory. To generate the Public key hash, the tegrasign_v3.py script can be used. Use this command in the keys directory:
./tegrasign_v3.py --pubkeyhash rsa_priv.pubkey rsa_priv.hash --key rsa_priv.pem
The output looks like the following:
Key size is 384 bytes Saving pkc public key in rsa_priv.pubkey Sha saved in pcp.sha tegra-fuse format (big-endian): 0x513a1d8764dbd5d700932d18db4f48da4c13094b4986660c4525d69ef2307ceaba65ddec675bacc8bbeb2c91d31f1e7fb98be4472a354010ff7dea49510b7b48
Make sure to save this output, as it will be needed in the fuse configuration file. This file is explained later in this guide.
Now, the secure boot key is randomly generated with a size of 32 bytes. Specifically, the Orin SoC requires an SBK key of eight 32-bit words. You can use the following commands to generate it:
SBK_0=$(openssl rand -hex 4)
SBK_1=$(openssl rand -hex 4)
SBK_2=$(openssl rand -hex 4)
SBK_3=$(openssl rand -hex 4)
SBK_4=$(openssl rand -hex 4)
SBK_5=$(openssl rand -hex 4)
SBK_6=$(openssl rand -hex 4)
SBK_7=$(openssl rand -hex 4)
SBK_KEY=$(echo "0x${SBK_0} 0x${SBK_1} 0x${SBK_2} 0x${SBK_3} 0x${SBK_4} 0x${SBK_5} 0x${SBK_6}
0x${SBK_7}")
echo "${SBK_KEY}" > sbk.key
SBK_KEY_XML=$(echo "0x${SBK_0}${SBK_1}${SBK_2}${SBK_3}${SBK_4}${SBK_5}${SBK_6}${SBK_7}")
echo "${SBK_KEY_XML}" > sbk_xml.key
An sbk.key and an sbk_xml.key file are now in the directory. the second one has the value that is going to be used in the fuse configuration file.
In this case, we use OpenSSL to generate the eight random 32-byte words. It is used because it's a widely adopted, open-source cryptographic toolkit that provides robust functionality for securing communications and data. But you can use the tool of your choice.
The next step is to create the fuse configuration file. The fuse configuration file is an XML file that states which fuse is burned with the x value. It has three main tags: name, size, and value. In the same order, the tags are for the fuse name, its size in bytes and the value to be burned onto the fuse. There is a list of fuses on the Orin SoCs, but we will use only the PublicKeyHash, SecureBootKey and BootSecurityInfo fuses. For reference, below is the Jetson Orin reference configuration file:
<genericfuse MagicId="0x45535546" version="1.0.0">
<!-- <fuse name="OdmId" size="8" value="0xFFFFFFFFFFFFFFFF"/> -->
<!-- <fuse name="OdmInfo" size="4" value="0xFFFF"/> -->
<!-- <fuse name="ArmJtagDisable" size="4" value="0x1"/> -->
<!-- <fuse name="DebugAuthentication" size="4" value="0x1F"/> -->
<!-- <fuse name="CcplexDfdAccessDisable" size="4" value="0x1"/> -->
<!-- <fuse name="ReservedOdm0" size="4" value="0xFFFFFFFF"/> -->
<!-- <fuse name="ReservedOdm1" size="4" value="0xFFFFFFFF"/> -->
<!-- <fuse name="ReservedOdm2" size="4" value="0xFFFFFFFF"/> -->
<!-- <fuse name="ReservedOdm3" size="4" value="0xFFFFFFFF"/> -->
<!-- <fuse name="OdmLock" size="4" value="0xF"/> -->
<!-- <fuse name="ReservedOdm4" size="4" value="0xFFFFFFFF"/> -->
<!-- <fuse name="ReservedOdm5" size="4" value="0xFFFFFFFF"/> -->
<!-- <fuse name="ReservedOdm6" size="4" value="0xFFFFFFFF"/> -->
<!-- <fuse name="ReservedOdm7" size="4" value="0xFFFFFFFF"/> -->
<!-- <fuse name="OptInEnable" size="4" value="0x1"/> -->
<!-- <fuse name="SwReserved" size="4" value="0xFFFFFF"/> -->
<!-- <fuse name="BootDevInfo" size="4" value="0xFFFFFF"/> -->
<!-- <fuse name="ZeroizeDis" size="4" value="0x1"/> -->
<!-- <fuse name="PublicKeyHash" size="64" value="0xFFFFFFFFFFFFFFFFFFFFFFFFFFFFFFFFFFFFFFFFFFFFFFFFFFFFFFFFFFFFFFFFFFFFFFFFFFFFFFFFFFFFFFFFFFFFFFFFFFFFFFFFFFFFFFFFFFFFFFFFFFFFFFFF"/> -->
<!-- <fuse name="PkcPubkeyHash1" size="64" value="0xFFFFFFFFFFFFFFFFFFFFFFFFFFFFFFFFFFFFFFFFFFFFFFFFFFFFFFFFFFFFFFFFFFFFFFFFFFFFFFFFFFFFFFFFFFFFFFFFFFFFFFFFFFFFFFFFFFFFFFFFFFFFFFFF"/> -->
<!-- <fuse name="PkcPubkeyHash2" size="64" value="0xFFFFFFFFFFFFFFFFFFFFFFFFFFFFFFFFFFFFFFFFFFFFFFFFFFFFFFFFFFFFFFFFFFFFFFFFFFFFFFFFFFFFFFFFFFFFFFFFFFFFFFFFFFFFFFFFFFFFFFFFFFFFFFFF"/> -->
<!-- <fuse name="EndorseKey" size="68" value="0x1FFFFFFFFFFFFFFFFFFFFFFFFFFFFFFFFFFFFFFFFFFFFFFFFFFFFFFFFFFFFFFFFFFFFFFFFFFFFFFFFFFFFFFFFFFFFFFFFFFFFFFFFFFFFFFFFFFFFFFFFFFFFFFFFFF"/> -->
<!-- <fuse name="SecureBootKey" size="32" value="0xFFFFFFFFFFFFFFFFFFFFFFFFFFFFFFFFFFFFFFFFFFFFFFFFFFFFFFFFFFFFFFFF"/> -->
<!-- <fuse name="Kdk0" size="32" value="0xFFFFFFFFFFFFFFFFFFFFFFFFFFFFFFFFFFFFFFFFFFFFFFFFFFFFFFFFFFFFFFFF"/> -->
<!-- <fuse name="PscOdmStatic" size="4" value="0xFFFFFFFF"/> -->
<!-- <fuse name="OemK1" size="32" value="0xFFFFFFFFFFFFFFFFFFFFFFFFFFFFFFFFFFFFFFFFFFFFFFFFFFFFFFFFFFFFFFFF"/> -->
<!-- <fuse name="OemK2" size="32" value="0xFFFFFFFFFFFFFFFFFFFFFFFFFFFFFFFFFFFFFFFFFFFFFFFFFFFFFFFFFFFFFFFF"/> -->
<!-- <fuse name="BootSecurityInfo" size="4" value="0xFFFFFFFF"/> -->
<!-- <fuse name="SecurityMode" size="4" value="0x1"/> -->
</genericfuse>
It is also important to check the Jetson Orin Fuse Specification: Application Note to get information of the fuses being burned. Specially for the Boot_Security_Info fuse. This fuse specifies the type of keys being used among other importan information for the board. It is recommended top read carefully this application note before creating the fuse configuration file.
Create and open a fuse_config.xml file with your favourite text editor and add the fuse burning data. As a note MagicId of “0x45535546” is used by the target-binary and must not be changed. In our case, it looks like the following:
<genericfuse MagicId="0x45535546" version="1.0.0">
<fuse name="PublicKeyHash" size="64" value="0x99a6b7d25ffd5d7cc49bf2612d01d7fe58b5121f9c473748728232bc114c25ae2415d56666157c79fc9bf0e3b4445344ff8af51a64f334289912cdff7414fa00"/>
<fuse name="SecureBootKey" size="32" value="0xf4d8f0c3180f8b2b430d89e1eb0d600c01f99be7a3e9045d4b27d621de571d57"/>
<fuse name="BootSecurityInfo" size="4" value="0x9"/>
</genericfuse>
Note the BootSecurityInfo fuse value. You can have a look at the application note and notice that according to this document, the first three bits (LSB) are for Secure Boot Authentication Scheme. their value is 001 because we are using an RSA 3K key for the PKC key. Also the fourth bit, is a 1 because the encryption of the boot codes is activated. This translates to a 9 in hexadecimal, and since the other bits do not change, they are in a zero and is not necessary to put them in the file.
With the fuse data generated, we can proceed with its encryption. In this process, we will also activate the decryption of the fuse blob (fuse data encrypted) and the fuse burning on the board. To generate the fuse blob, use the following command in the l4t/tools/flashtools/fuseburn/ directory:
sudo ./fskp_fuseburn.py -b -f ~/nvidia-jetson/Linux_for_Tegra/keys/fuse_config.xml -i 63 --key-exp fskp_ak.bin fskp_ek.bin --fskpcfg fskp_conf.txt -g out/ -c 0x23 -B ~/nvidia-jetson/Linux_for_Tegra/jetson-orin-nano-devkit.conf --board-spec orinnano-board-spec.txt -v
- -b: Performs fuse burning. In this command, this option is used to generate a real fuse blob but the next command is the one used for actually burning the fuses.
- -f ~/nvidia-jetson/Linux_for_Tegra/keys/fuse_config.xml: specifies the fuse configuration file to generate the fuse blob.
- -i 63: Specifies the key index. This is used to select the key from the internal ROM to decrypt the information. The expansion keys are generated from this key by the NVIDIA representative, and they are the "public key " in this case and the key from the internal ROM is the private one. Key index 63 is used in this case because this is a key for debugging purposes but behaves equally to the one used for production purposes, which is key 62.
- --key-exp fskp_ak.bin fskp_ek.bin: Specifies the expansion keys.
- --fskpcfg fskp_conf.txt: Specifies the fskp configuration file that has the expansion keys string. This file is included with the expansion keys sent by the NVIDIA representative.
- -g out/: Specifies the output directory for the fuse blob.
- -c 0x23: Specifies the chip ID, which for Jetson Orin SoCs is 0x23.
- -B ~/nvidia-jetson/Linux_for_Tegra/jetson-orin-nano-devkit.conf: Specifies the board configuration file. It is already in the Linux_for_Tegra folder. Choose according to the board you are using.
- --board-spec orinnano-board-spec.txt: Specifies the board specification file previously edited.
Before running the command, remember to have the board connected to the host and in recovery mode. Also, you might want to get the UART output from the board, as it is used to demonstrate the correct burning of the fuses.
The output should look similar to the following:
FSKP execution started 2025-03-14 12:59:55.523192 fskp_fuseburn.py script version 0.2 Parsing input arguments fskp_fuseburn.py script version 0.2 Parsing input arguments Setting up default paths Setup host environment fskp enviroment internal: False Creating t234 fuse blob . . . Not burning fuses, exiting... FSKP execution successful FSKP execution time 0:00:09.341467
You should get the successful message at the end of the command's output. To burn the fuses, run the following command.
sudo ./fskp_fuseburn.py --board-spec orinnano-board-spec.txt -P ./out -b -c 0x23 -B ~/nvidia-jetson/Linux_for_Tegra/jetson-orin-nano-devkit.conf
The option added in this command is the -P option. It has the argument out/ and it is used to specify that it is no required to generate a new folder with the fuse blob but to use the out directory, that already has it. You should get an output like the following:
FSKP execution started 2025-03-14 13:43:33.137784
fskp_fuseburn.py script version 0.2
Parsing input arguments
fskp_fuseburn.py script version 0.2
Parsing input arguments
Setting up default paths
Setup host environment
Found NVIDIA device ID 0x7523
Getting target details
BR_CID: 0x80012344705DE5196C000000100102C0
ECID: 0x4705DE5196C000000100102C0
WARNING!! Burning Fuses option is selected, this operation is permanent and irreversible
if you are not sure, try with --test or -t command line option
do you want to continue burning fuses (Yes/No) yes
Downloading FSKP blob to target
WARNING!! Target will automatically reset once the burning fuses are complete.
If you are going to continue doing secure NOR provisioning, please DO NOT power off the system
FSKP execution successful
FSKP execution time 0:00:07.774871
It asks if you are sure about the operation because it is irreversible, write yes if you are. If you have the UART output from the board, you should look for the following messages:
I> Task: Burn fuses I> Index : 1 PublicKeyHash size: 64 I> Index : 2 SecureBootKey size: 32 I> Index : 3 BootSecurityInfo size: 4 I> Fuse Blob found I> I> Burning fuses I> 1. Start PublicKeyHash burn I> 1. PublicKeyHash burnt successfully W> No handling of CRC-32 for PublicKeyHash I> I> 2. Start SecureBootKey burn I> 2. SecureBootKey burnt successfully W> No handling of CRC-32 for SecureBootKey I> I> 3. Start BootSecurityInfo burn I> 3. BootSecurityInfo burnt successfully W> No handling of CRC-32 for BootSecurityInfo I> I> Successfully burnt fuses as per fuse info
Secure boot has been successfully enabled. From now on, all the images and boot codes you load to the board must be signed with the private keys created in this process.
Sign and flash secure boot codes to the board
This process can be done in a single step or in two different steps. We are going to show both. First, to get it done in a single step:
Yocto build system (Single step)
For a Jetson Orin Nano with an SD Card. You can follow this guide to start the build on Yocto. When you have already built (bitbake) your image, you can follow the steps below to flash the Orin Nano with an SD Card.
1. Create a temporary directory and move to it.
tmpdir=`mktemp` rm -rf $tmpdir mkdir -p $tmpdir pushd $tmpdir
2. Copy and extract the deploy image for the board.
cp $YOCTO_DIR/build/tmp/deploy/images/jetson-orin-nano-devkit/core-image-sato-dev-jetson-orin-nano-devkit.tegraflash.tar.gz . tar -xvf core-image-sato-dev-jetson-orin-nano-devkit.tegraflash.tar.gz
3. Copy the keys folder to the directory created
cp -r nvidia_jetson/Linux_for_Tegra/keys/ .
4. Then run the initrd-flash script with the -u and -v options to pass the keys
sudo ./initrd-flash -u keys/rsa_priv.pem -v keys/sbk.key
Wait for the process to finish and you should get a success message at the end.
Linux for Tegra command line (JetPack 6.2) (Single step)
If you wish to flash using NVIDIA BSP sources. From the nvidia-jetson/Linux_for_Tegra directory, run the following command:
sudo BOARDID=3767 BOARDSKU=0005 FAB=300 BOARD_REV="N.2" CHIP_SKU="00:00:00:D5" ./tools/kernel_flash/l4t_initrd_flash.sh -u keys/rsa_priv.pem -v keys/sbk.key --external-device mmcblk0p1 -c tools/kernel_flash/flash_l4t_external.xml -p "-c bootloader/generic/cfg/flash_t234_qspi.xml" --showlogs --network usb0 jetson-orin-nano-devkit internal
SDKManager (NVIDIA's L4T GUI) (Single step)
You can follow this guide to flash using SDKManager.
Below is shown how to sign the boot codes and flash the board in two separated steps.
Yocto build system (Two steps)
For a Jetson Orin Nano with an SD Card. You can follow this guide to start the build on Yocto. When you have already built (bitbake) your image, you can follow the steps below to flash the Orin Nano with an SD Card.
1. Create a temporary directory and move to it.
tmpdir=`mktemp` rm -rf $tmpdir mkdir -p $tmpdir pushd $tmpdir
2. Copy and extract the deploy image for the board.
cp $YOCTO_DIR/build/tmp/deploy/images/jetson-orin-nano-devkit/core-image-sato-dev-jetson-orin-nano-devkit.tegraflash.tar.gz . tar -xvf core-image-sato-dev-jetson-orin-nano-devkit.tegraflash.tar.gz
3. Copy the keys folder to the directory created
cp -r nvidia_jetson/Linux_for_Tegra/keys/ .
4. Then run the initrd-flash script with the -u and -v options to pass the keys
sudo ./doflash.sh --no-flash -u keys/rsa_priv.pem -v keys/sbk.key
This will generate the signed codes, but will not flash the device. You can run the script with the following option to flash the already signed images.
Linux for Tegra command line (JetPack 6.2) (Two steps)
Similar to the process in Yocto, to just sign the images, you can run the normal command with the no-flash flag, as is shown below:
sudo BOARDID=3767 BOARDSKU=0005 FAB=300 BOARD_REV="N.2" CHIP_SKU="00:00:00:D5" ./tools/kernel_flash/l4t_initrd_flash.sh -u keys/rsa_priv.pem -v keys/sbk.key --external-device mmcblk0p1 -c tools/kernel_flash/flash_l4t_external.xml -p "-c bootloader/generic/cfg/flash_t234_qspi.xml" --showlogs --no-flash --network usb0 jetson-orin-nano-devkit internal
And then, to flash the already signed boot codes you can run the flash command with the flash-only option:
sudo BOARDID=3767 BOARDSKU=0005 FAB=300 BOARD_REV="N.2" CHIP_SKU="00:00:00:D5" ./tools/kernel_flash/l4t_initrd_flash.sh -u keys/rsa_priv.pem -v keys/sbk.key --external-device mmcblk0p1 -c tools/kernel_flash/flash_l4t_external.xml -p "-c bootloader/generic/cfg/flash_t234_qspi.xml" --showlogs --flash-only --network usb0 jetson-orin-nano-devkit internal
UEFI Secure Boot
UEFI secure boot is a process that prevents executing code that is not from a trusted source. A more in-depth explanation is found in the UEFI Secure Boot section in the NVIDIA Jetson example case from the general Secure Boot page on this wiki. It complements the secure boot previously explained since it authenticates the codes that follow the initial boot process before executing the UEFI bootloader.
How does UEFI Secure Boot Work?
UEFI Secure Boot employs RSA digital signatures to authenticate and verify the integrity of the code it loads during startup. Below are the main components used:
- Platform Key (PK) : Top-level key, is used to sign KEK.
- Key Exchange Key (KEK) : Keys used to sign Signatures Database.
- Signature Database (db) : Contains keys to sign UEFI payloads.
These keys and the keys database are first saved as a UEFI authenticated variable. This is done so that when UEFI payloads are loaded, they are verified, and the associated certificate/key is looked for and compared to the ones on the database (key database). The boot process will not finish as expected if they do not have the right certificate/key. The UEFI payloads are:
- extlinux.conf
- initrd
- kernel images (in rootfs, and kernel and recovery partitions)
- kernel-dtb images (in rootfs, and kernel-dtb and recovery-dtb partitions)
- BOOTAA64.efi
To enable UEFI Secure Boot, first install the following dependencies:
- openssl: Needed to generate keys, digital signatures and certificates and use them to sign codes.
- device-tree-compiler: To compile device tree sources that are going to be used in the boot process to enroll keys for code authentication.
- efitools: It allows you to generate, sign, and manage cryptographic keys used for UEFI Secure Boot.
- uuid-runtime: This package provides utilities for generating and managing Universally Unique Identifiers (UUIDs). UUIDs are 128-bit numbers used to identify information in computer systems uniquely.
To install these dependencies, run the following command:
sudo apt install openssl device-tree-compiler efitools uuid-runtime
Generate RSA key pairs, certificates and EFI signature list File
In order to activate UEFI Secure Boot, first, let's create a folder for the UEFI keys inside the Linux for Tegra folder and generate the Platform Key(PK) and certificate:
mkdir uefi_keys cd uefi_keys openssl req -newkey rsa:2048 -nodes -keyout PK.key -new -x509 -sha256 -days 3650 -subj "/CN=my Platform Key/" -out PK.crt
- -newkey rsa:2048: new RSA private key with a key length of 2048 bits.
- -nodes: Tells openssl not to encrypt the private key.
- -keyout PK.key: This specifies the output file for the private key, named PK.key.
- -new: Creates a new certificate signing request (in this case, used to create a self signed certificate).
- -x509: tells openssl to generate a self-signed X.509 certificate instead of a CSR (Certificate Signing Request).
- -sha256: This specifies the SHA-256 hash algorithm for the certificate's signature.
- -days 3650: Sets the validity period of the certificate to 3650 days (10 years).
- -subj "/CN=my Platform Key/": Sets the subject of the certificate, which contains information about the certificate's owner.
- -out PK.crt: This specifies the output file for the certificate, named PK.crt
Generate the PK EFI signature list from X.509 certificate. As reference, the EFI signature list contains the digital signatures in the UEFI bootloader.
cert-to-efi-sig-list -g "${GUID}" PK.crt PK.esl
- -g "${GUID}": Specifies the GUID (Globally Unique Identifier) that will be associated with the signature list. GUIDs are used to identify different types of signatures and policies in UEFI Secure Boot.
- PK.crt: This is the input file, which is the X.509 certificate that you want to convert.
- PK.esl: This is the output file, which will be the EFI signature list. The .esl extension is commonly used for EFI signature lists.
Generate the KEK RSA key and certificate:
openssl req -newkey rsa:2048 -nodes -keyout KEK.key -new -x509 -sha256 -days 3650 -subj "/CN=my Key Exchange Key/" -out KEK.crt
- -newkey rsa:2048: new RSA private key with a key length of 2048 bits.
- -nodes: Tells openssl not to encrypt the private key.
- -keyout KEK.key: This specifies the output file for the private key, named KEK.key.
- -new: Creates a new certificate signing request (in this case, used to create a self signed certificate).
- -x509: tells openssl to generate a self-signed X.509 certificate instead of a CSR (Certificate Signing Request).
- -sha256: This specifies the SHA-256 hash algorithm for the certificate's signature.
- -days 3650: Sets the validity period of the certificate to 3650 days (10 years).
- -subj "/CN= Key Exchange Key/": Sets the subject of the certificate, which contains information about the certificate's owner.
- -out KEK.crt: This specifies the output file for the certificate, named KEK.crt
Generate the KEK EFI signature list from X.509 certificate.
cert-to-efi-sig-list -g "${GUID}" KEK.crt KEK.esl
- -g "${GUID}": Specifies the GUID (Globally Unique Identifier) that will be associated with the signature list. GUIDs are used to identify different types of signatures and policies in UEFI Secure Boot.
- KEK.crt: This is the input file, which is the X.509 certificate that you want to convert.
- KEK.esl: This is the output file, which will be the EFI signature list. The .esl extension is commonly used for EFI signature lists.
Generate the db_1 RSA Key and certificate.
openssl req -newkey rsa:2048 -nodes -keyout db_1.key -new -x509 -sha256 -days 3650 -subj "/CN=my Signature Database key/" -out db_1.crt
- -newkey rsa:2048: new RSA private key with a key length of 2048 bits.
- -nodes: Tells openssl not to encrypt the private key.
- -keyout db_1.key: This specifies the output file for the private key, named db_1.key.
- -new: Creates a new certificate signing request (in this case, used to create a self signed certificate).
- -x509: tells openssl to generate a self-signed X.509 certificate instead of a CSR (Certificate Signing Request).
- -sha256: This specifies the SHA-256 hash algorithm for the certificate's signature.
- -days 3650: Sets the validity period of the certificate to 3650 days (10 years).
- -subj "/CN= my Signature Database key/": Sets the subject of the certificate, which contains information about the certificate's owner.
- -out db_1.crt: This specifies the output file for the certificate, named db_1.crt
Generate the db_1 EFI signature list from X.509 certificate.
cert-to-efi-sig-list -g "${GUID}" db_1.crt db_1.esl
- -g "${GUID}": Specifies the GUID (Globally Unique Identifier) that will be associated with the signature list. GUIDs are used to identify different types of signatures and policies in UEFI Secure Boot.
- db_1.crt: This is the input file, which is the X.509 certificate that you want to convert.
- db_1.esl: This is the output file, which will be the EFI signature list. The .esl extension is commonly used for EFI signature lists.
Generate the db_2 RSA Key and certificate.
openssl req -newkey rsa:2048 -nodes -keyout db_2.key -new -x509 -sha256 -days 3650 -subj "/CN=my another Signature Database key/" -out db_2.crt
- -newkey rsa:2048: new RSA private key with a key length of 2048 bits.
- -nodes: Tells openssl not to encrypt the private key.
- -keyout db_2.key: This specifies the output file for the private key, named db_2.key.
- -new: Creates a new certificate signing request (in this case, used to create a self signed certificate).
- -x509: tells openssl to generate a self-signed X.509 certificate instead of a CSR (Certificate Signing Request).
- -sha256: This specifies the SHA-256 hash algorithm for the certificate's signature.
- -days 3650: Sets the validity period of the certificate to 3650 days (10 years).
- -subj "/CN= My another Signature Database/": Sets the subject of the certificate, which contains information about the certificate's owner.
- -out db_2.crt: This specifies the output file for the certificate, named db_2.crt
Generate the db_2 EFI signature list from X.509 certificate.
cert-to-efi-sig-list -g "${GUID}" db_2.crt db_2.esl
- -g "${GUID}": Specifies the GUID (Globally Unique Identifier) that will be associated with the signature list. GUIDs are used to identify different types of signatures and policies in UEFI Secure Boot.
- db_2.crt: This is the input file, which is the X.509 certificate that you want to convert.
- db_2.esl: This is the output file, which will be the EFI signature list. The .esl extension is commonly used for EFI signature lists.
Output should look like the following:
Generating an RSA private key .............................+++++ .....+++++ writing new private key to 'PK.key' -----
Generating a RSA private key ......+++++ .+++++ writing new private key to 'db_2.key' -----
and you should get three files (.crt .esl .key) for each component:
uefi_keys$ ls db_1.crt db_1.key db_2.esl KEK.crt KEK.key PK.esl db_1.esl db_2.crt db_2.key KEK.esl PK.crt PK.key
Create the UEFI Keys Config File
Open a file named uefi_keys.conf with your preferred text editor and add these lines:
UEFI_DB_1_KEY_FILE="db_1.key"; # UEFI payload signing key UEFI_DB_1_CERT_FILE="db_1.crt"; # UEFI payload signing key certificate UEFI_DEFAULT_PK_ESL="PK.esl" UEFI_DEFAULT_KEK_ESL_0="KEK.esl" UEFI_DEFAULT_DB_ESL_0="db_1.esl" UEFI_DEFAULT_DB_ESL_1="db_2.esl"
where:
- UEFI_DB_1_KEY_FILE and UEFI_DB_1_CERT_FILE are the key and certificate used to sign UEFI payloads
- UEFI_DEFAULT_PK_ES is the Platform Key EFI Signature list.
- UEFI_DEFAULT_KEK_ESL_0 is the Key encryption key EFI Signature list.
- UEFI_DEFAULT_DB_ESL_0 is the EFI Signature List of the signature database (db).
- UEFI_DEFAULT_DB_ESL_1 is the EFI Signature List of the signature database for known untrusted code signatures (dbx).
Generate the UEFI Secure Boot DTBO
This device tree blob overlay stores the security keys as a UEFI authenticated variable. It works by modifying the device tree image to generate the UEFI authenticated variable with the database. To generate it, first, move to the Linux for Tegra folder:
cd ..
Use the gen_uefi_keys_dts script to generate it:
sudo tools/gen_uefi_keys_dts.sh uefi_keys/uefi_keys.conf
You should get a similar output to the following:
Linux_for_Tegra$ sudo tools/gen_uefi_keys_dts.sh uefi_keys/uefi_keys.conf Info: generating default keys dtbo. Info: adding node PKDefault. Info: adding node KEKDefault. Info: adding node dbDefault. Info: dts file is generated to UefiDefaultSecurityKeys.dts Info: dtbo file is generated to UefiDefaultSecurityKeys.dtbo Info: UefiDefaultSecurityKeys.dts and corresponding dtbo are generated. Info: generating update keys dtbo. removed 'UefiUpdateSecurityKeys.dts' Info: no update key dtbo is generated due to no update keys are provided. Info: generating dtbo is done.
Flash the board with the --uefi_keys option
To activate UEFI Secure Boot, run the flash command using the uefi-keys option. Remember to put the board in recovery mode and connect it to the host. For an NVIDIA Jetson Orin Nano with an SD Card, the command is:
sudo ./tools/kernel_flash/l4t_initrd_flash.sh --external-device mmcblk0p1 -c tools/kernel_flash/flash_l4t_external.xml -p "-c bootloader/generic/cfg/flash_t234_qspi.xml" --uefi-keys uefi_keys/uefi_keys.conf --showlogs --network usb0 jetson-orin-nano-devkit internal
Now the board has the UEFI Secure Boot activated. To verify it, run the following command:
efivar -n 8be4df61-93ca-11d2-aa0d-00e098032b8c-SecureBoot
And the output should be 01.
Sign and flash the UEFI payloads in separate steps
To just sign the UEFI payloads in separate steps, you can run the flash command with the --no-flash flag:
sudo ./tools/kernel_flash/l4t_initrd_flash.sh --external-device mmcblk0p1 -c tools/kernel_flash/flash_l4t_external.xml -p "-c bootloader/generic/cfg/flash_t234_qspi.xml" --uefi-keys uefi_keys/uefi_keys.conf --showlogs --network --no-flash usb0 jetson-orin-nano-devkit internal
And then run it with the flash-only flag to use the already signed UEFI payloads:
sudo ./tools/kernel_flash/l4t_initrd_flash.sh --external-device mmcblk0p1 -c tools/kernel_flash/flash_l4t_external.xml -p "-c bootloader/generic/cfg/flash_t234_qspi.xml" --uefi-keys uefi_keys/uefi_keys.conf --showlogs --flash-only --network usb0 jetson-orin-nano-devkit internal